Интересно как переименовали ветку - БРЕД Сивой Кобылы.
Ну раз ветка теперь так называется, то как вы отреагируете на это?
Нашел здесь - http://www.qrz.ru/schemes/contribute/be … scom.shtml
Здесь обсуждается схема так называемого транскоммуникационного приемника. И схема разработа так, чтобы она принимала только продольные волны. Жаль, что автор дает очень краткое описание конструкции, особенно антенны и катушки, от качества и правильности изготовления которой будет зависеть работа приемника.
Автор этой схемы утверждает, что этот приемник принимает какие-то голоса, воспринимаемые им как голоса с того света.
Я так думаю, что технологию продольных волн уже кто-то втихаря "прихватизировал" и активно использует, а автор схемы случайно на нее набрел. Но и это очень любопытно. А автор еще раз доказал существование продольных волн.
А применительно к медицинской технике, интересно мнение автора утверждающего, что в приемнике используется статистически доказанный эффект влияния оператора на генератор белого шума.
Сразу же вспоминается устройство репринтера, в котором тоже присутствует генератор белого шума.Далее , цитата с сайта....
----------------------------------------------------------------------------
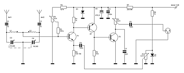
Транскоммуникационный приемник DOLINA-50
Данная конструкция приёмника предназначена для приёма градиентов скалярных полей в пространстве. Основой является скалярный колебательный контур, построенный по мостовой схеме – этим и обеспечивается выделение фронта скалярной (продольной волны).
Выделенный сигнал поступает на первый каскад усиления, выполненный в обязательном порядке на высокочастотном германиевом транзисторе. Германий – уникальный полупроводник, спектральные линии которого начинаются в ультрафиолетовой части светового излучения и выходят в рентгеновский диапазон электромагнитного излучения.
Весь приёмник построен на биполярных транзисторах разной проводимости, что позволило чрезвычайно упростить принципиальную схему и обеспечило максимальную широкополостность тракта. Транзистор Т3 является одновременно и касадом усиления принятого сигнала и детектором.
Режим работы всей схемы выставляется с помощью потенциометра Р1.
Уровень выходного сигнала, подаваемого на вход внешнего усилителя мощности звуковых частот, регулируется потенциометром Р2.
Стабилитрон D1 обеспечивает стабильность работы всего приёмника.На стабилитроне D2 собран опорный гетеродин, представляющий собой генератор шума (стабилитрон необходимо подбирать по максимально широкому и наиболее равномерному спектру генерируемого шума.
Фактически приёмник, использующий в качестве гетеродина генератор шума является коррелятивным, поскольку оператор, работающий с ним путём своего влияния – созданием ярких мыслеобразов об объекте связи, меняет спектральный состав генерируемого шума, адаптируя его под объект связи. Уровень сигнала с гетеродина регулируется потенциометром Р3.
Рекомендуемые элементы:Транзисторы
Т1-типа П416, ГТ322, ГТ313, ГТ346 и т.п.
Т2-типа КТ315
Т3-типа КТ361Стабилитроны
D1 – Д814А,Б
D2 – лучше всего применять старого типа из серии Д808, Д809 – они имеют лучшие шумовые характеристики.
Намоточные данные входного контура приёмника.Входной контур был выполнен в нескольких вариантах - на ферритовом кольце НН400 32х20х6 и на ферритовом сердечнике НН400 круглого сечения, диаметром 8 мм и длиной 80 мм. Катушки L1 и L2 располагались симметрично, имели однослойную намотку проводом ПЗВ-2 диаметром 0,41 мм и содержали по 50 витков.
Схема рабочая и проверенная. Собрав её на макете и настроившись на маму, которая умерла в 1999 году я спросил: "Мама, ты где?" в ответ услышал: "Я здесь, сынок!" ответ прозвучал три раза, стало жутко.
Настройка схемы проста1. Регулятор потенциометра Р3 вывести в нижнее по схеме подожение - то есть отключить подачу шума с генератора.
2. Выставить потенциометром Р1 рабочий режим всей схемы для обеспечения симметричного ограничения сигнала на коллекторе Т3.
3. Подключить антенны - желательно симметричные - можно использовать телескопические антенны, либо переделанную телевизионную антенну с двумя телескопами.
Особо обращаю внимание на то, что входной контур построен на "борющихся катушках" - можно выполнить на одном сердечнике, а можно по варианту Генри Морея расположить катушки рядом соосно. Главное - обеспечить их встречное включение. В условиях квартиры на скалярный контур оказывают сильное влияние скалярные помехи от сетевых проводов - которые чаще всего выполнены проводом типа "лапша" и представляют собой типичную бифилярку. Возможна сильная помеха с частотой сети 50 Герц. По этой причине антенну необходимо выносить за пределы периметра стен здания - чем дальше, тем лучше.
Ещё более лучший результат даёт использование приёмника в полевых условиях вдали от источников скалярных помех.
4. Произвести настройку входного контура на частоты, кратные Шумановским - это легко определить по приёму сильного шума имеющего характерный тембр. Настройка довольно-таки острая. В условиях квартиры при настройке на сигнал наблюдается накладка фона от скалярных сетевых полей, поскольку шумановские частоты по гармоникам почти совпадают с дрейфующей по частоте волне Шумана в течение суток - 7,2 - 8,6 Герца.
5. Сосредоточится на объекте связи - то есть образно и ярко представить объект.
6. Задать вопрос и ждать ответ. В ряде случаев потребуется обработка сигнала по темпу приёма - лучше всего производить запись вопроса и ответа на носитель, а потом варьируя скоростью воспроизведения получить лучшее качество и разборчивость речи.
7. Для обеспечения максимального качества приёма после настройки необходимо с помощью потенциометра Р2 ввести опорный шумовой сигнал в эммитерную цепь Т1 - уровень подбирается по наилучшему приёму.
При отсутствии германиевог транзистора для первого каскада его следует выполнить на кремниевой согласованной паре - по дифференциальной схеме.
Преимущество германиевого полупроводника втом, что он даёт прекрасное выделение скалярного сигнала, что в кремниевом варианте досигается только дифференциальной схемой.
Обоснование по использованию генератора шума в качестве гетеродина в транскоммутационном приёмнике.Воздействие сознания на генераторы случайных чисел (PEAR)
Работа основана на воздействии сознания на процессы в генераторе шума. Исследования этой компании известны давно, по разработкам генераторов шума для исследования ЭИ - процессов, но сейчас им удалось выпустить полноценный коммерческий продукт, хотя полезность его не высока, но помогает убедить человека в его возможностях и потренировать свое сознание. Такие исследования вносят хороший вклад в понимание наукой, что человек не только тело.
Источник: http://www.princeton.edu/~pear/publications.html
Принстонская лаборатория изучения аномальных явлений (PEAR) на протяжении десятилетий изучала влияние человеческого сознания на протекание различных случайных физических процессов. Лаборатория установила наличие таких аномальных влияний с высокой статистической достоверностью.
Было исследовано аномальное влияние на случайные процессы различной природы, от механических систем до электронных шумовых генераторов. Основными результатами следует считать:1) Наличие аномальных зависимостей распределений случайных величин от намерения оператора;
2) Наличие эффекта "первого подхода", когда аномальные показатели асимптотически возвращаются в норму при продолжительных экспериментах;
3) Сложность целенаправленного воспроизведения результатов даже при тех же условиях проведения эксперимента;
4) Эффект воздействия эмоциональных всплесков групп людей на протекание случайных процессов;
5) Интенсивное воздействие на приборы людьми, практикующими духовные практики и целительство (Jorhei);
6) Достоверная инверсия знака влияния намерения в зависимости от частоты снятия сигнала с физических датчиков случайных чисел (200 раз в секунду - прямое влияние, 2 млн. раз в секунду - обратное влияние);
7) Зависимость показателей влияния намерения от пола операторов.
Литература
Описание прототипа транскоммутационного приёмника Томаса генри Морея, которое в 20-е годы прошлого столетия производило энергию из пространства. PDF 768 Кб
Прекрасную информацию об этой схеме Морея и многом другом можно почерпнуть на сайте http://rexresearch.com/Скачать все в PDF (120 кб)
|Читать дальше
----------------------------------------------------------------------------
А вы что об этом думаете?



(ВесьмаВАГУФов)



|Читать дальше
..нуу.. Вы понимаете - тонкоуровневые разборки тоже иногда весьма энергичны... Я ему, конечно, всё объяснил, блин, по менталитету, но и мне ...


